Font size
Lineheight
Contrast
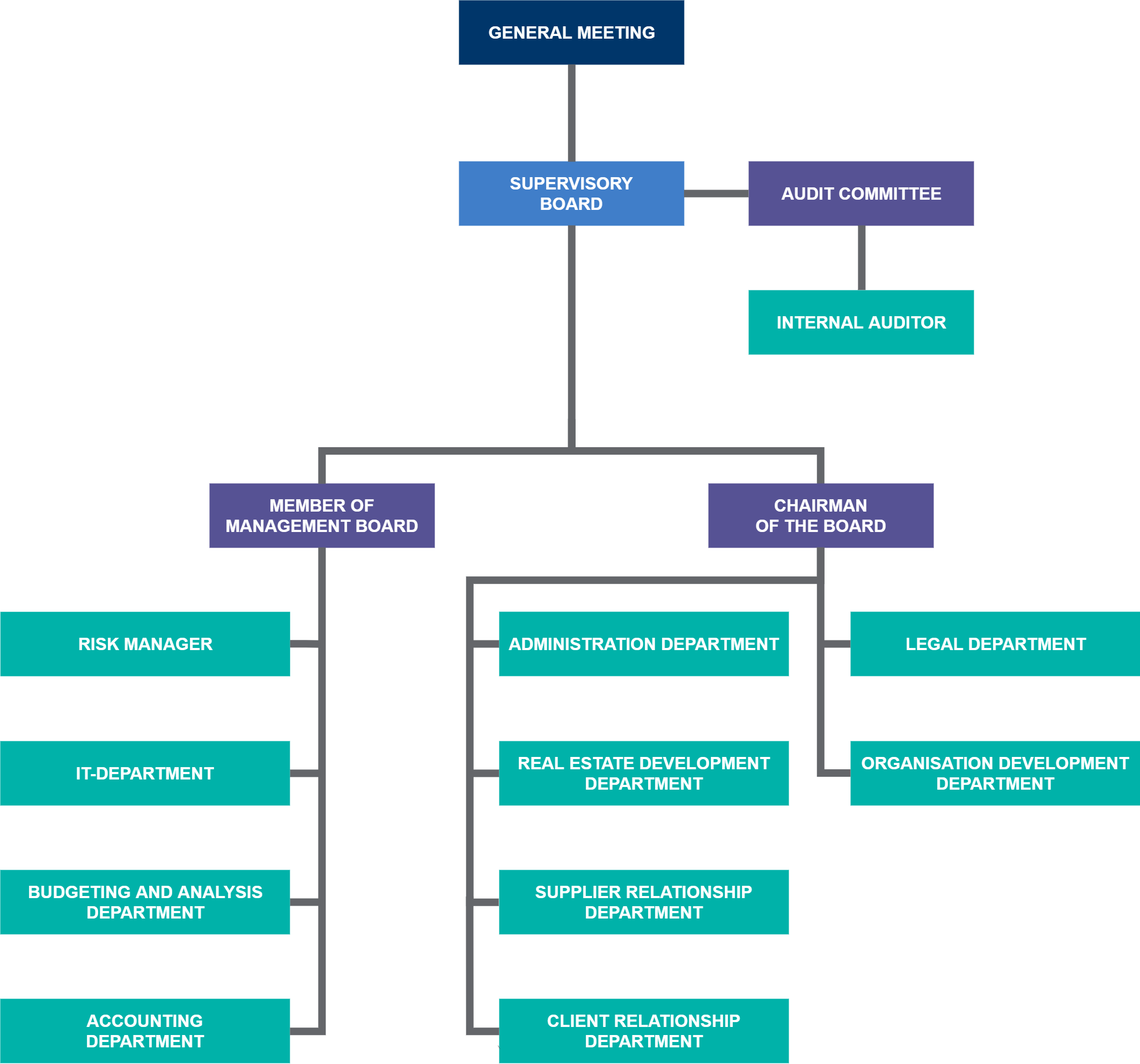
Structure and management
Structure

General Meeting
The Ministry of Finance is responsible for the shares of Riigi Kinnisvara AS (RKAS) and the Minister of Public Administration is the General Meeting of RKAS.
Management Board
![]() | ![]() |
| Tarmo Leppoja Chairman of the Management Board | Janek Lepp |
Supervisory Board
The Supervisory Board plans the activities of Riigi Kinnisvara AS, organises the management of Riigi Kinnisvara AS and supervises the activities of the Management Board.
The Supervisory Board gives orders to the Management Board on the organisation of the management of the company and decides on the development strategy and investment policy of the company as well as on transactions with immovable property and the investment plan and the annual budget prepared by the Management Board.
Members of the Supervisory Board of Riigi Kinnisvara AS:
- Kaido Padar (Chairman of the Supervisory Board)
- Eve Murumaa
- Pärt-Eo Rannap
- Liina Linsi
Audit committee
The Audit committee advises the Supervisory Board in issues related to supervision. The committee exercises supervision of the organisation of accounting, preparation and approval of the financial budget and reporting, financial risk management, process of annual accounts and auditing, functionality of internal control system and the legality of their activity.
Audit committee members:
- Piret Kustasson-Seilmaa (Chairman of Audit committee)
- Eve Murumaa
- Marika Priske
Memorial to the Victims of Communism (completion year 2018). Photo: M. Tomba

