Teksti suurus
Reakõrgus
Kontrast
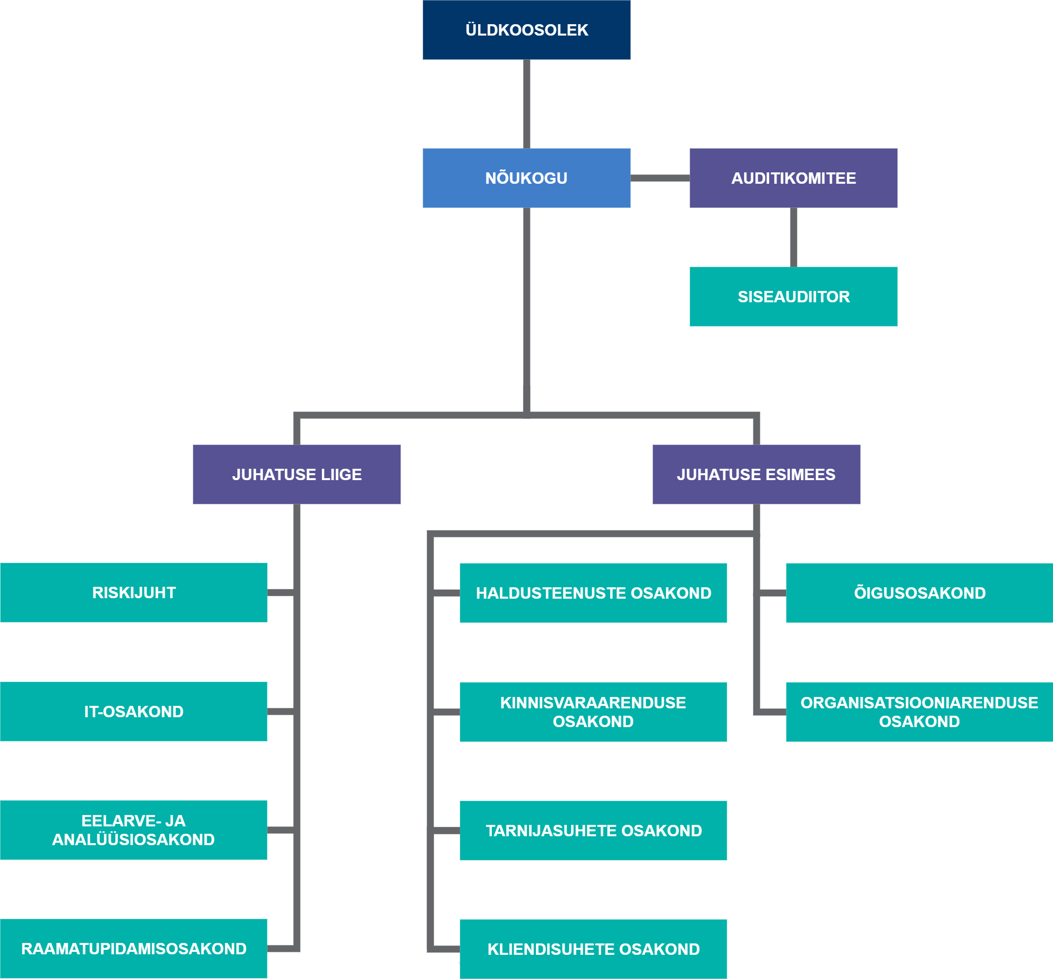
Struktuur ja juhtimine
Struktuur

Üldkoosolek
Riigi Kinnisvara ASi (RKAS) aktsiate valitseja on Rahandusministeerium, mida esindab üldkoosolekul rahandusminister.
Juhatus
![]() | ![]() | |
| Tarmo Leppoja juhatuse esimees | Janek Lepp |
Nõukogu
Nõukogu planeerib Riigi Kinnisvara AS-i tegevust, korraldab juhtimist ja teostab järelevalvet juhatuse tegevuse üle.
Nõukogu annab juhatusele korraldusi ettevõtte juhtimise organiseerimiseks ning otsustab ettevõtte arengustrateegia ja investeerimispoliitika üle, samuti kinnisasjade tehingute, juhatuse koostatud investeeringuplaani ja aastaeelarve üle.
Riigi Kinnisvara AS-i nõukokku kuuluvad:
- Kaido Padar (nõukogu esimees)
- Eve Murumaa
- Pärt-Eo Rannap
- Liina Linsi
Riigi Kinnisvara AS-i nõukogu töökord
(kinnitatud üldkoosoleku otsusega 02.09.2025)
Auditikomitee
Auditikomitee nõustab nõukogu järelevalvega seotud küsimustes. Komitee teostab järelevalvet raamatupidamise korraldamise, finantseelarve ja aruannete koostamise ja kinnitamise, finantsriskide juhtimise, raamatupidamise aastaaruande ja audiitorkontrolli protsessi ning sisekontrollisüsteemi toimimise ja tegevuse seaduslikkuse üle.
Auditikomiteesse kuuluvad:
- Piret Kustasson-Seilmaa (komitee esimees)
- Eve Murumaa
- Marika Priske
Rahvusarhiivi peahoone Noora (valmis 2017). Foto: K. Haagen

